7月31日,世界卫生组织发布报告称,一种能引起严重感染的耐药细菌正在全球蔓延,至少有16个国家和地区报告了该地区存在这种细菌,包括美国、中国、英国、加拿大、日本、印度和伊朗。这种超级细菌被称为“高毒力肺炎克雷伯菌”(hvKP),是一种耐药细菌,会引起肺炎、脑膜炎和其他疾病,其高毒力菌株带来的危险不可忽视,即使在免疫系统健康的人中也能快速引起致命感染。
hvKp:具有高毒力和多药耐药性
根据其表型和基因型特征,克雷伯肺炎杆菌可分经典型肺炎克雷伯杆菌(cKP)和高毒力肺炎克雷伯杆菌(hvKP)。高毒力肺炎克雷伯杆菌更具致病性,不仅可导致肺炎、脑膜炎及泌尿道感染等多种严重疾病,通常还在年轻健康的人群中引发社区获得性感染,如肝脓肿、眼内炎和脑膜炎。

图|世界卫生组织发布报告
中国细菌耐药监测网(CHINET)2022年的数据显示,肺炎克雷伯菌在全国临床菌株的检出率为13.99%,而临床院内感染导致的肺炎病例中,1/3由肺炎克雷伯菌引起,近一半的死亡是由多重耐药引发的。2022年度耐药监测数据显示:30-40%的肺炎克雷伯菌标本对常见的三代头孢菌素和喹诺酮类抗菌药物产生了耐药。

2024年第34届欧洲临床微生物与感染病大会(ESCMID Global 2024)上,Chaitra Shankar博士表示,高毒力肺炎克雷伯菌ST23菌株携带了某些特定的多药耐药基因。这种ST23菌株同时具有高毒力和多药耐药性,在抗生素耐药性方面更强,给临床治疗带来了更大的挑战。世卫组织在报告中重点指出,“在12个国家还发现了ST23菌株,这种菌株可以抵抗包括碳青霉烯类在内的所有β-内酰胺类抗生素”。
社区和医院层面的传播风险将增加
感染高毒力肺炎克雷伯菌的主要症状为高热寒战,这主要与细菌入血引起的菌血症有关,此外还伴有咳嗽咳痰、胸痛、呼吸困难、消化道症状等,对于慢性患者,可能出现贫血及心内膜炎、化脓性胸膜炎、骨髓炎等感染表现。由于细菌毒性强,病情严重情况下,患者甚至可能出现全身系统的衰竭和休克。这种超级细菌的传播途径包括:呼吸道飞沫传播、接触传播、环境传播、医疗机构及设备传播和气溶胶传播。


图|高毒力肺炎克雷伯菌的传播途径
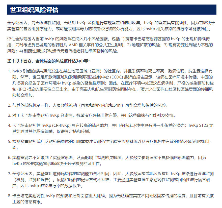
目前,对于这种细菌引起疾病的机制了解仍然不是十分清晰,世卫组织强调,由于目前对这些细菌的检测存在局限性,在全球范围内,肺炎克雷伯菌相关感染的患病率可能被低估了。世卫组织指出,需要提高对这些感染的认识,并扩大对它们的检测,这对于追踪整个人群中的超级细菌以及治疗个体患者非常重要。随着高毒力和抗生素耐药性的同时发生,预计这些菌株在社区和医院层面的传播风险将增加。
全球携手应对超级细菌的挑战
“超级细菌”,学术名为多重耐药菌,是指那些对至少三类临床常用抗菌药物具有耐药性的细菌。其出现的根源在于抗菌药物的广泛使用,导致细菌产生耐药性,从而威胁到全球公共卫生安全。高毒力肺炎克雷伯菌的全球蔓延警示着我们:抗生素耐药性问题不再是遥远的威胁,而是现实中的紧迫挑战。全球科研和公共卫生机构必须跨越国界、紧密写作,共同加强研究和检测工作,才能有效遏制这一超级细菌的传播,保护全球公众健康。当前,新冠病毒感染率正在全球范围内激增,更严重的冠状病毒变种可能很快就会出现。

莱慎生物致力于抗微生物新材料的研发、生产及推广。公司首席科学家姜标院士科研团队研发的大蒜E素,具有绿色广谱、菌虫双杀等特点,经权威机构验证,杀菌功效是普通大蒜素的41.6倍,能够多通道杀灭微生物病毒菌且不易产生耐药性。
在技术应用方面,莱慎生物正联合上海预防医学研究院、复旦大学生命科学学院等专业机构,持续在生物医药领域进行探索研发。使用大蒜E素对ICU病房中耐药性肺炎病菌毒株及其他耐药的炎症毒株进行体外杀菌灭菌、毒株耐药性测试数据显示,大蒜E素对此类耐药菌有强杀灭功效。
下一步,莱慎生物将启动耐药炎症菌株的动物实验,为研制大蒜E素抗菌创新药作准备,坚定不移地朝着“遏制抗生素耐药性、解决气候变化带来的生命链生物安全问题”目标持续奋斗。
部分资料来源:中国感染控制杂志、CHINET监测网、WHO官网、新华日报健康客户端等,如有侵权请联系后台,谢谢